淮北市通宁高级中学2025年美术特长生招生简章
淮北市通宁高级中学秉持“宏阔从容、静水流深”的文化理念,致力于为学生提供优质的教育资源与全面发展的平台,为推进学校多样化、特色化发展,今我校将继续招收少量品学兼优、具备一定美术素养和培养潜质的美术特长生(含濉溪)。根据淮北市教育局相关文件要求,结合学校实际情况,招收美术特长生20名,热烈欢迎有美术特长的考生报考我校。
一.招生原则
1.公开、公平、公正原则。
2.学生自愿原则。
3.择优录取原则。
4.每位考生只能选报一所学校一个专业,不得跨学校跨专业报名,重复报考的,取消其报考特长生资格。
二.招生专业
艺术类:美术。
三.招生计划
美术特长生:20人。
四.报名条件
1.参加淮北市2025年初中学业水平考试的学生。
2.符合我校专业报考条件,有发展潜力,男女不限。
3.综合素质评价结果达到普通高中录取要求。
五.报名、资格审核及专业加试
符合条件且有意愿报考我校美术特长生的学生,须在规定时间进行统一线上报名。报名结束后在规定时间内到我校进行资格审核和专业考试。逾期不再办理。
1.报名时间及方式:2025年6月25日8:00—26日17:30,微信扫描右方二维码进行线上报名,或携带考生本人中考准考证复印件、本人2寸正面照2张、身份证复印件或户口本到校报名,填写考生报名登记表、领取专业考试准考证等手续(可委托家长报名)。

2.资格审核时间:2025年6月25日—26日(上午8:00-11:30、下午13:00-17:30)。
3.资格审核地点:淮北市通宁高级中学。审核时请携带中考准考证原件、身份证复印件或户口本。
4.专业加试时间:2025年6月29日上午8:30-11:00。(考生需凭专业考试准考证入校考试)
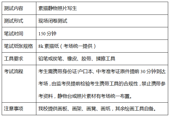
5.专业加试要求及注意事项:

7.专业加试入围名单公示时间:
2025年7月1日前,淮北市通宁高级中学将特长生入围名单及专业成绩报市教育局基础教育科,经审核无误后,在淮北教育网上公示(公示时间另行通知),公示时间为3个工作日。
六.志愿填报
考生在填报志愿时选择我校进行填报。
七.录取原则
淮北市教育局将考生2025年初中学业水平考试成绩(简称“文化课”,含体育、理科实验操作考试成绩,折合为百分制,折合办法为:文化课成绩/850*100,四舍五入精确到小数点后2位)和专业课考试成绩(百分制,四舍五入精确到小数点后2位),按照专业课占80%、文化课占20%的比例折算出综合成绩(百分制,四舍五入精确到小数点后2位)。根据折算后的综合成绩,按照考生填报志愿,从高分到低分分专业择优录取。当考生综合成绩相同时,则按专业考试成绩从高分到低分顺序依次录取;若专业考试成绩仍相同,则按照考生初中学业水平考试总成绩从高分到低分择优录取;若仍相同,则按照省统考笔试科目(道德与法治、语文、数学、外语、历史、物理、化学、生物学、地理)总成绩从高分到低分录取;再同等分数者,按语数外三科总成绩从高分到低分录取;如果分数仍相同,则依次按照语、数、外单科成绩从高分到低分录取。报考我校特长生的文化课分数须达到当年我市普通高中录取最低分数控制线的70%;
八.有关说明
1.学校本着“坚持特长,宁缺勿滥”的原则,择优录取。
2.凡录取我校的美术特长生须与学校签订有关协议书。特长生在高中三年学习期间,须遵守纪律,勤奋学习,积极参加学校组织的日常训练等各种活动,并代表学校参加各种比赛。
3.本简章解释权归淮北市通宁高级中学。
4.联系电话:欧阳老师18956161826;
吴老师15305617570。
淮北市通宁高级中学欢迎您的到来!
温馨提示:我校坐落于淮北市杜集区朔里镇,市内乘2路车至朔里镇政府向东即可到达。
淮北市通宁高级中学
2025.6.20
首页
淮北教育
新闻中心
政务公开
办事服务
互动平台
信息查询
皖公网安备 34060002010037号
